农资导报微信订阅号

当前位置:首页 行业 > 正文

国家抽查:这些肥料产品不合格!

2019-11-13
作者:   来自: 中国农资导报网
据国家市场监管总局网站11月10日消息,近期,市场监管总局组织开展了磷肥、氮肥、钾肥等77种产品质量国家监督抽查。其中,检验的109批次磷肥产品中,有14批次产品不合格;80批次氮肥产品中,3批次产品不合格;40批次钾肥产品中,3批次产品不合格。

01
磷肥

抽查了15个省(区、市)111家企业生产的111批次磷肥产品,其中1批次产品涉嫌无证生产,已移送企业所在地市场监管部门处理,1批次正在异议处理过程中。检验的109批次产品中,有14批次产品不合格,不合格发现率为12.8%。重点对有效磷(以P2O5计)的质量分数、水溶性磷(以P2O5计)的质量分数、游离酸(以P2O5计)的质量分数、硫(以S计)的质量分数、游离水的质量分数、三氯乙醛的质量分数、粒度的质量分数、细度、包装标识、汞及其化合物的质量分数(以Hg计)、砷及其化合物的质量分数(以As计)、铅及其化合物的质量分数(以Pb计)、镉及其化合物的质量分数(以Cd计)、铬及其化合物的质量分数(以Cr计)等14个项目进行了检验。不合格项目涉及有效磷(以P2O5计)的质量分数、汞及其化合物的质量分数(以Hg计)等。

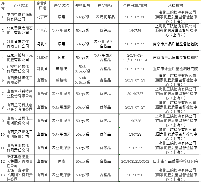
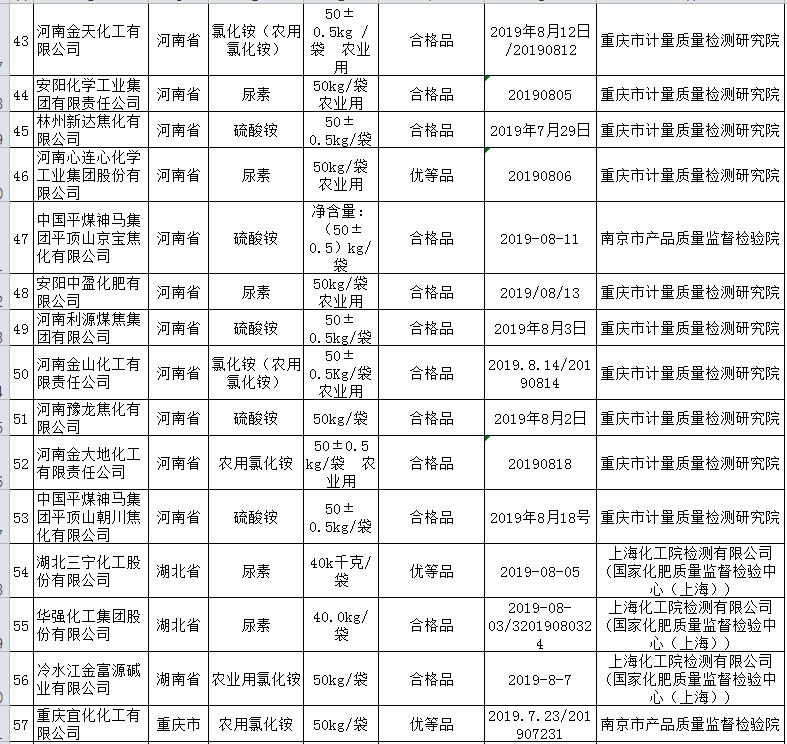
抽查中不合格产品及企业名单

抽查未发现不合格产品及企业名单


02
氮肥

抽查了17个省(区、市)76家企业生产的80批次产品其中3批次产品不合格,不合格发现率为3.8%。重点对氮含量、缩二脲、亚甲基二脲、游离酸含量、水分、钠盐、粒度、砷、镉、铅、铬、汞、包装标识等13个项目进行了检验。不合格项目涉及游离酸含量、水分及缩二脲。

不合格产品及企业名单

抽查未发现不合格产品及企业名单

03
钾肥

抽查了7个省(区、市)40家企业生产的40批次产品,包括氯化钾、农业用硫酸钾、农业用硝酸钾3个品种。抽查发现3批次产品不合格,不合格发现率为7.5%。重点对总氮、包装标识、游离酸、氧化钾、水溶性氧化钾、氯离子、粒度、水分等8个项目进行了检验。不合格项目涉及游离酸、氯离子。 

不合格产品及企业名单

抽查未发现不合格产品及企业名单

编辑:郝锐敏

  • 地址:北京市西城区六铺炕北小街甲2号 京ICP备20003859号-1
  • 农资导报版权所有 未经授权不得转载